T92K系列人脸识别终端是我司推出的全新一代人脸识别解决方案,采用综合性能非常出众的瑞芯微RV1109 主芯片为核心,人工智能算力 1.2TFLOPS,采用全新宽动态低照度CMOS,人脸识别速度达到10ms级别,可以让人脸识别真正做到无感体验。方案集成了大容量存储,本地最多可存储20000库,可以可靠的脱机识别。
功能特性:
1)采用 RV1109 芯片方案,2 核 1.5GHz CPU,1.2TFLOPS 算力,强大的硬件平台
2)宽动态低照度 CMOS,图像分辨率 1920(H)*1080(V) ;
3)双目宽动态摄像头,支持活体检测功能,有效防止照片、视频、攻击;
4)人脸识别性能快至 0.3 秒准确识别人脸,识别准确度高达 99.7%;
5)最远识别距离 2 米;
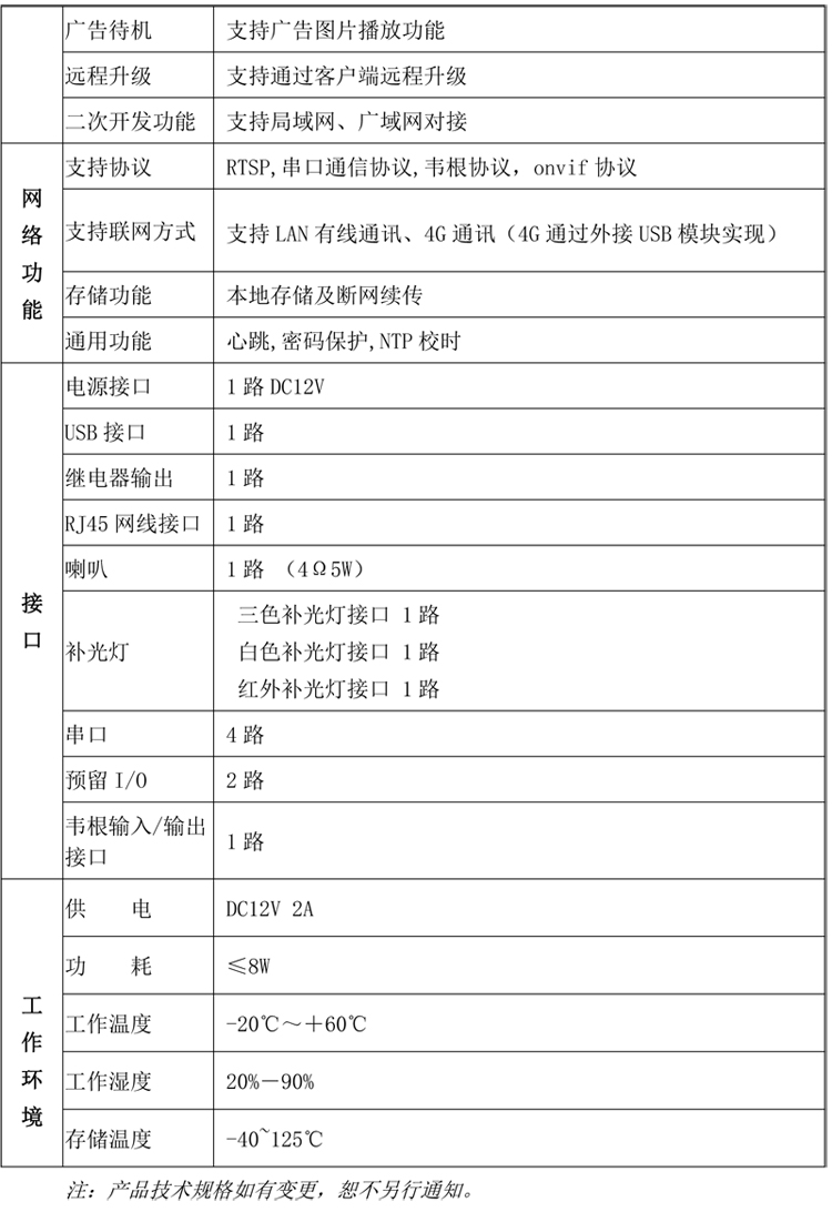
6)支持门禁控制、韦根输出;
7)支持脱机人脸识别、可单机直接录入人脸信息,免后台及云端;
8)支持人脸名单库扩容;
9)支持读取二代身份证、港澳台居住证证件进行人证比对;
10)支持 1:N 刷脸识别、1:1 人证比对、ID/IC 卡识别;
11) 支持局域网、云端协议二次开发对接。

